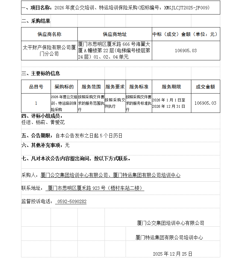
2026年度公交培训、特运培训保险采购项目采购结果公告(鹭驰)
上一篇:房屋公开招租信息表(同安城南路、金榜路凯旋写字楼、东渡路等)
下一篇:蘑菇视频 鹭驰交通有限公司关于招募机动车驾驶员培训业务运营团队的结果公示